Justice 262 Жалоба #26 Опубликовано 5 ноября, 2018 У меня и так более мощная, чем штатная для этих котлов. Они действительно мало кушают и много работают. Помпа-узбек. ) Поделиться сообщением Ссылка на сообщение Поделиться на другие сайты
Justice 262 Жалоба #27 Опубликовано 5 ноября, 2018 Не выходит каменный цветок. Что бы не было ошибки у печки нужно отключать только управление, а не основное питание, тогда она переходит в режим продувки и через пару минут штатно завершает свою работу. Но при этом еще и должна работать помпа, иначе будет постоянный перегрев... Промежуточный вариант... Поделиться сообщением Ссылка на сообщение Поделиться на другие сайты
jonson 141 Жалоба #28 Опубликовано 5 ноября, 2018 Век - живи, век - учись... Тогда надо репу чесать. задержку на помпу надо как-то сделать после отключения регтайма. Можно и два регтайма, а можно один микропроцессор с выводом инфо на матричный индикатор. Поговорю с программистом, есть у меня один друг, разработчик, может наваяет за выходные программку. Поделиться сообщением Ссылка на сообщение Поделиться на другие сайты
Justice 262 Жалоба #29 Опубликовано 5 ноября, 2018 Выход- брать плюс с вентилятора котла- это однозначный сигнал того, что печка работает. Причем выход этот +8В, и категорически нельзя создавать доп.нагрузки, потому что это отслеживается электроникой котла (реле должно иметь возможность срабатывать от минимального напряжения). То есть- все равно два реле. Поделиться сообщением Ссылка на сообщение Поделиться на другие сайты
jonson 141 Жалоба #30 Опубликовано 5 ноября, 2018 (изменено) Поговорил с товарищем, можно попробовать замутить контроллер управления котлом с установкой времени работы, с часами, с установкой автозапуска по часам, с контролем температуры в салоне и за бортом. Какой функционал еще хотел-бы? Сигнал с котла может и можно взять, вот только на реле его подавать не стОит, Нужно тогда через транзисторный ключ, чтобы не нагружать электронику котла. Изменено 5 ноября, 2018 пользователем jonson дополнения Поделиться сообщением Ссылка на сообщение Поделиться на другие сайты
Justice 262 Жалоба #31 Опубликовано 5 ноября, 2018 Пока не надо. Попробую взять питание доп.реле с вентилятора печки. Он однозначно сигнализирует запуск котла. С него, с этого реле, питать помпу. Так уже делал один товарищ. Поделиться сообщением Ссылка на сообщение Поделиться на другие сайты
jonson 141 Жалоба #32 Опубликовано 5 ноября, 2018 Не вопрос, я себе все-равно сделаю, попробую, обкатаю, тогда и покажу. Поделиться сообщением Ссылка на сообщение Поделиться на другие сайты
Justice 262 Жалоба #33 Опубликовано 10 ноября, 2018 Что то не запускается. Три раза попытался, продувается, стартует, дыму даёт и отрубается. Каждый цикл около 3 минут. По моему воздух не выгнан из насоса..... ( Поделиться сообщением Ссылка на сообщение Поделиться на другие сайты
Джоник 4 Жалоба #34 Опубликовано 10 ноября, 2018 Если б/у, горелку чистить и отжигать. Поделиться сообщением Ссылка на сообщение Поделиться на другие сайты
Justice 262 Жалоба #35 Опубликовано 10 ноября, 2018 Все перебранно. И уже проверялось на стенде. Похоже что то с подачей топлива. Я погнул трубку подачи, возможно в этом дело ... Поделиться сообщением Ссылка на сообщение Поделиться на другие сайты
Justice 262 Жалоба #36 Опубликовано 11 ноября, 2018 Причина оказалась идиотской- я (или не я..) перепутал полярность мотора нагнетателя. Поделиться сообщением Ссылка на сообщение Поделиться на другие сайты
Justice 262 Жалоба #37 Опубликовано 14 ноября, 2018 Финальная схема: Забор топлива сделан со штатного топливного фильтра Isuzu Bighorn\Opel Monterey 3.1, через отдельный штуцер (просверлил отверстие в корпусе лягушки, там есть штатная "заготовка", нарезал резьбу, поставил банджо-болт и банджо-штуцер). Работает отлично, ничего не воздушит, качает как надо. Сделал забор воздуха из корпуса воздушного фильтра. Потом стал думать, и пришел к выводу, что мотор может засасывать воздух через всю воздушную систему Эбера. Через глушитель и далее. На больших оборотах это возможно. Потестировал зажигалкой, вроде не сосёт. Но на всякий случай поставлю легкий клапан от МАЗа (они бывают на 2, 3 и 4 выхода, внутри шарик). Номера клапанов (они вообще-то для системы охлаждения, но на воздухе работают тоже): 2 штуцера 642290-1311400 (МАЗ); 3 штуцера 643008-8101400-020 (МАЗ); 4 штуцера 643008-8101400 (МАЗ). Поделиться сообщением Ссылка на сообщение Поделиться на другие сайты
Justice 262 Жалоба #38 Опубликовано 17 ноября, 2018 Для Чапая на проверку: Поделиться сообщением Ссылка на сообщение Поделиться на другие сайты
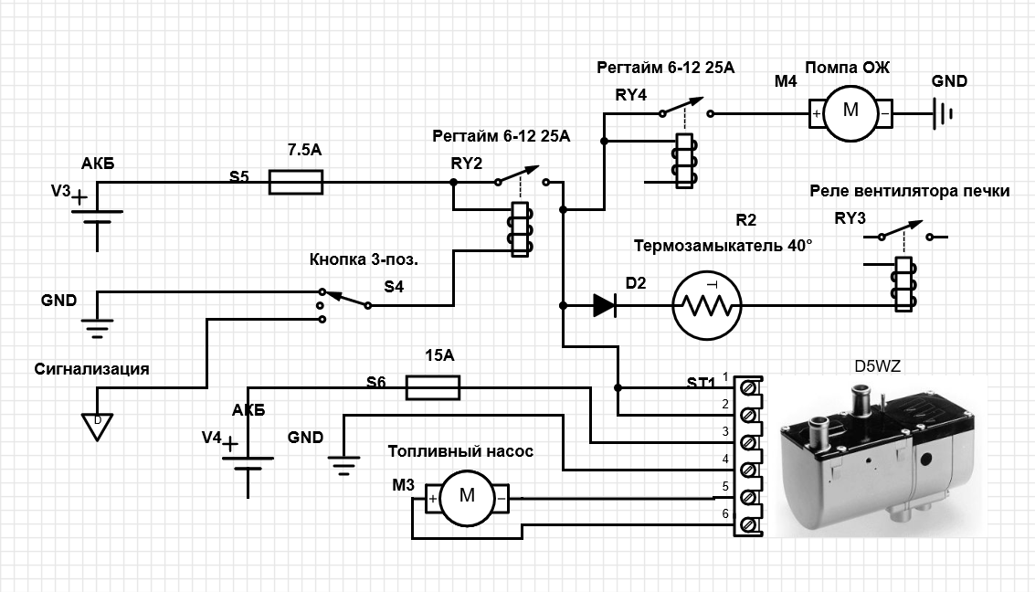
jonson 141 Жалоба #39 Опубликовано 18 ноября, 2018 В этой схеме котел продолжает работу даже после отключения помпы реле RY4, перегревается и уходит в защиту по перегреву, поскольку запитан (разрешение на работу) сам котел от другого реле. Если уж на то пошло, выкинуть нужно реле RY2, запаса по току контактов регтайма за глаза хватит для работы догревателя. Поделиться сообщением Ссылка на сообщение Поделиться на другие сайты
Justice 262 Жалоба #40 Опубликовано 18 ноября, 2018 Нет, погляди внимательно на схему. Котёл работает пока работает реле RY2. Оно нужно для переворота минуса, т.к.сигналка умеет только его. Тогда же подаётся питание на регтайм RY4. Он, в свою очередь, работает по алгоритму продолжения подачи напряжения ПОСЛЕ потери питания на управляющем контакте 15 (к сожалению оказалось, что для старта отсчёта таймера нельзя отключить минус с регтайм, контакт 30, надо убрать именно плюс, см.рисунок ниже). Так что помпа работает ещё положим 5 минут после отключения питания с котла. Поделиться сообщением Ссылка на сообщение Поделиться на другие сайты
jonson 141 Жалоба #41 Опубликовано 18 ноября, 2018 Вот я и говорю, реле RY2 включено, котел работает. Кончилось время регтайма, он откинулся, а вместе с ним и помпа. Проток жидкости прекратился, а котел все еще греет,т.к. RY2 не отключилось. Так или нет? За этим следует перегрев котла и уход его в защиту по перегреву. Для устранения этого нужно подать команду на вкл. котла ( ноги 1 и 2) после регтайма, одновременно с помпой, с того-же вывода реле Поделиться сообщением Ссылка на сообщение Поделиться на другие сайты
Justice 262 Жалоба #42 Опубликовано 18 ноября, 2018 Нет, не так. Реле регтайм в выбранном алгоритме работает постоянно, до тех пор, пока есть питание на 15 ноге, когда питание отключается- включается таймер, и питание подаётся ещё выбранное время. То есть RY4 всегда работает ПОСЛЕ RY2 на запрограммированное время. Этот алгоритм называется Регтайм3 у универсального реле Регтайм6-12: Поделиться сообщением Ссылка на сообщение Поделиться на другие сайты
jonson 141 Жалоба #43 Опубликовано 18 ноября, 2018 Ага, теперь понял, просто по схеме не понятно, как работает регтайм, тогда да, нормально будет 1 Поделиться сообщением Ссылка на сообщение Поделиться на другие сайты
romman 17 Жалоба #44 Опубликовано 18 ноября, 2018 (изменено) 21 час назад, Justice сказал: Для Чапая на проверку: Пожалуйста войдите или зарегистрируйтесь чтобы увидеть ссылку. Привет Сань . У акб длинный штрих всегда плюс . Нет шунтирующих диодов , что ставятся обратным включением параллельно катушкам реле , чтоб гасили выброс энергии индуктивности после снятия напряжения с катушки реле . Я б собрал эту схему на реле с тремя полными контактными группами , одной группой контактов ставил реле на самоблокировку при подаче кратковременного импульса и все , а потом точно так же снимал с самоблокировки но для таких целей автомобильные реле не подходят . Можно конечно использовать авто реле как силовой ключ , а автоматику собрать на простой релюшке с 3-4 полными контактными группами. Изменено 18 ноября, 2018 пользователем romman Поделиться сообщением Ссылка на сообщение Поделиться на другие сайты
Justice 262 Жалоба #45 Опубликовано 18 ноября, 2018 С рисованием выводов АКБ- принято, учту. ) А нужны ли диоды при таких ничтожных токах? Добавлено 1 минутой спустя 3 часа назад, romman сказал: Я б собрал эту схему на реле с тремя полными контактными группами , одной группой контактов ставил реле на самоблокировку при подаче кратковременного импульса и все , а потом точно так же снимал с самоблокировки но для таких целей автомобильные реле не подходят . Можно конечно использовать авто реле как силовой ключ , а автоматику собрать на простой релюшке с 3-4 полными контактными группами. Вот это всё не понял. ) Чем плоха реализация на одном обычном реле и одном регтайме? Мне бы реализовать только принудительное включение одной лишь помпы, на лето. И всё. Не хочется ещё усложнять. Поделиться сообщением Ссылка на сообщение Поделиться на другие сайты
Justice 262 Жалоба #46 Опубликовано 18 ноября, 2018 И если применить реле RY2 с диодом (или всё таки резистором? от ЭДС самоиндукции пишут, что спасает именно резистор, а не диод...).? Поделиться сообщением Ссылка на сообщение Поделиться на другие сайты
Justice 262 Жалоба #47 Опубликовано 18 ноября, 2018 Прочитал- ничего не понял. ) Пожалуйста войдите или зарегистрируйтесь чтобы увидеть ссылку. В моём случае нужно реле первое с диодом или резистором брать? Поделиться сообщением Ссылка на сообщение Поделиться на другие сайты
jonson 141 Жалоба #48 Опубликовано 19 ноября, 2018 Резистор для защиты от токов самоиндукции должен быть достаточно малым по сопротивлению, а это дополнительный расход энергии при включении реле, поскольку резистору все равно в какую сторону течет ток. Он и будет течь через резистор тогда, когда не нужно. И дополнительный нагрев его вам обеспечен, вплоть до выгорания ( резистора, а заодно и всего остального...) Мы говорим о реле, в которых ток самоиндукции пренебрежимо мал или о мощном двигателе компрессора? Вот на него и поставьте диод в обратном включении, хотя, я думаю, китайцы это уже сделали, разобрать и ознакомится со схемой, если нету-тогда ставить, прямо в корпусе компрессора, параллельно выводам двигателя. Диод можно выковырнуть из старого блока питания компьютера, есть там сдвоенные на ток 40 ампер. думаю, вполне хватит. Поделиться сообщением Ссылка на сообщение Поделиться на другие сайты
Justice 262 Жалоба #49 Опубликовано 19 ноября, 2018 2 часа назад, jonson сказал: Мы говорим о реле, в которых ток самоиндукции пренебрежимо мал или о мощном двигателе компрессора? Мы сейчас в теме про Эбер- тут нет мощных токов. По тому Рома говорит- поставь диод. Я вижу реле с диодами и с резисторами. Хочу понять зачем применяют те или иные виды... Поделиться сообщением Ссылка на сообщение Поделиться на другие сайты
jonson 141 Жалоба #50 Опубликовано 19 ноября, 2018 Простите, перепутал темы... Диод применять правильнее в цепях постоянного тока... он не пропускает ток при работе реле, а при выключении открывается обратным импульсом и закорачивает через себя ток, возникший в результате действия ЭДС самоиндукции, таким образом. напряжение в этот момент оказывается пренебрежимо малым, недостаточным для пробоя воздушного промежутка в контактах реле, и, таким образом, возникновения вольтовой дуги ( в просторечии, искры) между контактами. А поскольку температура дуги близка к 6000 градусов С, она разрушает материал контактов, приводит к обгоранию. Это вы можете очень хорошо увидеть на пятаке втягивающего реле стартера. Поделиться сообщением Ссылка на сообщение Поделиться на другие сайты